# Anexando o leem
library(leem)
# Propriedade 1
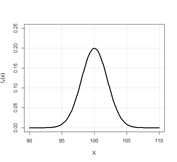
propofnormal(type = 1)
title(main = "Forma de sino")
Aula 15- Distribuições de probabilidade (Parte II)

Usaremos Batista (2023):

Uma variável aleatória \(X\) contínua, tem distribuição normal se sua função densidade de probabilidade é dada por \[\begin{align}\label{eq:distnormal} f_X(x) = \left\{\begin{array}{ll} \frac{1}{\sigma\sqrt{2\pi}} e^{-\frac{1}{2}\frac{(x-\mu)^2}{\sigma^2}},& \mbox{para} \quad -\infty<x<\infty,\\ 0, & \textrm{caso contrário}, \end{array}\right. \end{align}\] em que os parâmetros \(\mu\) e \(\sigma^2\) satisfazem \(\mu \in \mathbb{R}\) e \(\sigma^2 > 0\). Em notação, \(X \sim N(\mu, \sigma^2)\) representa que \(X\) tem distribuição Normal com parâmetros \(\mu\) e \(\sigma^2\).
Forma de sino

Parâmetro \(\mu\)

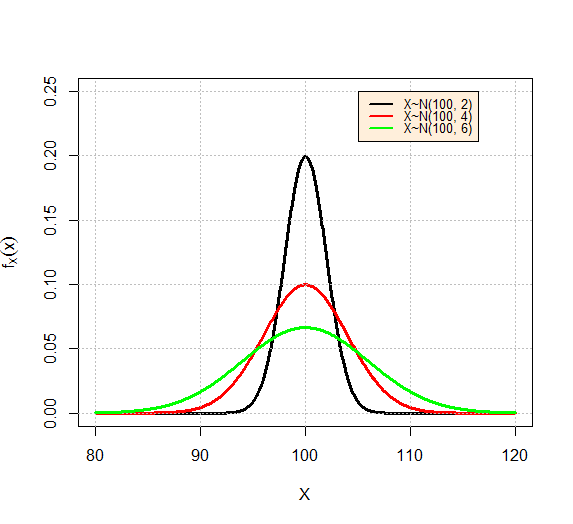
Parâmetro \(\sigma\)

\[\begin{align} A = \int_{11}^{12}\frac{1}{2\sqrt{2\pi}}\times e^{-1/2\left(\frac{10 - x}{2}\right)^2}dx = 0,1498 \end{align}\]Exemplo: \(A = P(a = 11 < X < b = 12) = ?\), para \(\mu = 10\) e \(\sigma = 2\)
\[ \textrm{Transformação}:~Z = \frac{X - \mu}{\sigma} \]
\[ \textrm{FDP}:~f_Z(z) = \frac{1}{\sqrt{2\pi}} e^{-\frac{1}{2}z^2},\quad Z\sim N(0,1) \]
Assim,

Consultando o EPAEC:

Suponha que a espessura média de arruelas produzidas em uma fábrica tenha distribuição normal com média \(11,15~mm\) e desvio padrão \(2,238~mm\). Qual a porcentagem de arruelas que tem espessura entre \(8,77~mm\) e \(14,70~mm\)?
leem
